Building a Personal Digital Shield: A Privacy-First Approach to Digital Life
In an era where our digital footprints are harvested, analyzed, and monetized at unprecedented scales, the concept of a "Personal Digital Shield" evolves from a luxury for the privacy-conscious to a necessity for anyone who values autonomy, security, and digital dignity. This shield isn't a single tool or service—it's a comprehensive approach to digital living that puts you back in control of your data, your attention, and ultimately, your life.
The Surveillance Economy: Understanding What's Up With It
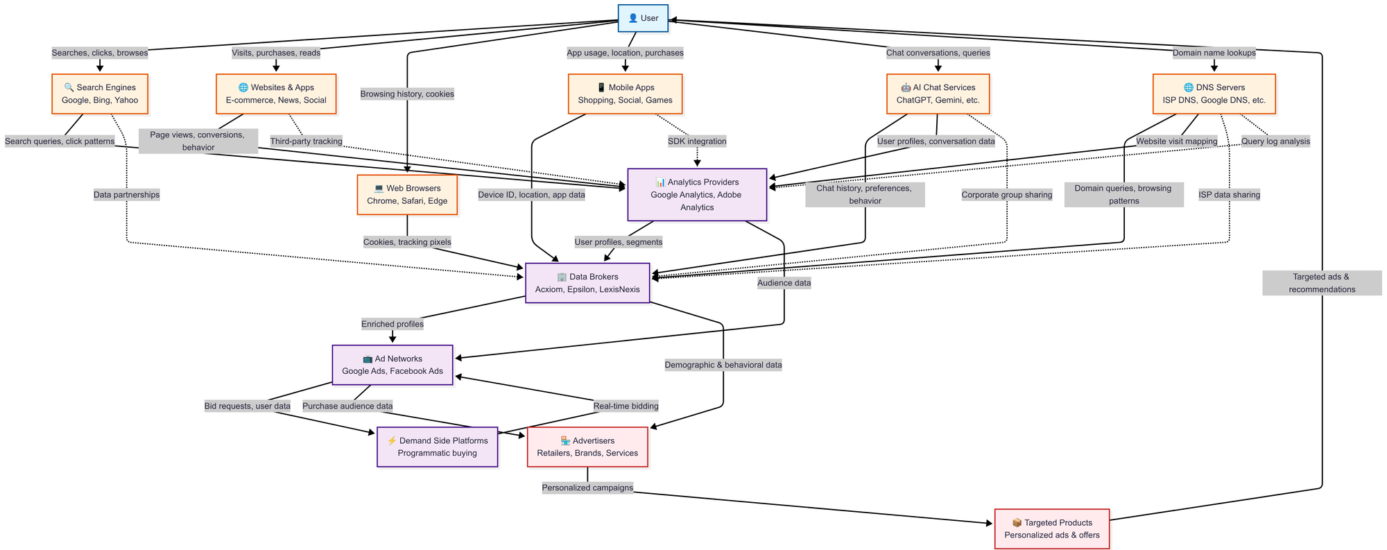
Every day, billions of people contribute to what Harvard Business School professor Shoshana Zuboff calls "surveillance capitalism"—an economic system that extracts human experience as free raw material for behavioral data. When you search on Google, scroll through Facebook, or even ask ChatGPT a question, you're not just using a service; you're feeding a vast machine designed to predict and influence your future behavior.
This system operates on a simple premise: the more they know about you, the more valuable you become as a product to be sold to advertisers, political campaigns, and other entities seeking to influence your decisions. Your searches reveal your fears and desires, your clicks show your preferences, and your conversations expose your thoughts. Even your DNS queries—the fundamental requests that translate website names into IP addresses—are logged and analyzed by many providers, creating a complete map of every website you visit. All of this data flows through complex networks of analytics providers, data brokers, and advertising platforms, creating detailed profiles that often "know you better than you know yourself".

The Three Paths Forward: A Digital Privacy Spectrum
Building a Personal Digital Shield means choosing services and tools that respect your privacy rather than exploit it. This approach recognizes that different people have different needs, technical skills, and tolerance for inconvenience. The shield operates across three distinct levels:

The Privacy-Focused Commercial Path: Balance and Practicality
For most people, the privacy-focused commercial path offers the best balance of security, usability, and convenience. This approach involves replacing surveillance-based services with privacy-respecting alternatives that have sustainable business models not dependent on data harvesting.
Search and Discovery: Instead of Google, use DuckDuckGo for everyday searches, Startpage for Google results without tracking, or Kagi for a premium, ad-free search experience. These services don't build profiles of your interests or sell your search data to third parties.
Communication: Replace WhatsApp and Facebook Messenger with Signal for messaging, and consider ProtonMail or Tutanota for email. These services use end-to-end encryption, ensuring that only you and your intended recipients can read your messages.
Web Browsing: Use Brave browser or Firefox with privacy extensions like uBlock Origin. These browsers block trackers by default and prevent the invisible data collection that happens on most websites.
DNS Resolution: Switch from your ISP's default DNS servers to privacy-focused alternatives like Quad9 (9.9.9.9) or Cloudflare (1.1.1.1). Your DNS queries reveal every website you visit, and many DNS providers log this data. Privacy-focused DNS services commit to not logging or selling your browsing patterns.
AI Assistance: Choose AI services like Anthropic's Claude that explicitly commit to not using your conversations for training or selling your data to third parties, rather than AI services integrated into larger surveillance ecosystems.
This path requires minimal technical knowledge while dramatically reducing your exposure to data harvesting. The trade-offs are usually minor—slightly different interfaces or occasionally less comprehensive search results—but the privacy gains are substantial.
The Self-Hosted Sovereignty Path: Maximum Control
For those with technical skills and strong privacy requirements, self-hosting offers complete control over your digital life. This approach involves running your own servers and services, ensuring that your data never leaves infrastructure you directly control.
Search: Deploy SearXNG to aggregate results from multiple search engines without tracking.
Email: Run your own mail server using Mailcow or similar solutions.
Social Networking: Join or host a Mastodon instance for social interaction without algorithmic manipulation.
File Storage: Use NextCloud instead of Google Drive or Dropbox.
Communication: Host your own Matrix server for secure messaging.
DNS Infrastructure: Run your own DNS resolver using Unbound or Pi-hole to completely control and filter your DNS queries locally.
The self-hosted path requires significant technical knowledge, ongoing maintenance, and often higher costs. However, it provides complete data sovereignty and protection against service shutdowns, policy changes, or government surveillance.
The Hybrid Approach: Practical Privacy Maximization
Most privacy-conscious individuals adopt a hybrid approach, using privacy-focused commercial services for daily needs while self-hosting critical applications. For example, you might use ProtonMail for convenience while running your own Nextcloud instance for sensitive documents, or use DuckDuckGo for general searches while hosting SearXNG for particularly sensitive research.
The Relevance of Privacy: Why Digital Shield Matters
Individual Benefits: Autonomy and Security
Privacy is fundamentally about autonomy—your right to make decisions about your life without undue influence or manipulation. When companies build detailed profiles of your behavior, they gain the power to manipulate your decisions through targeted advertising, algorithmic content curation, and psychological manipulation techniques.
A Personal Digital Shield protects your mental autonomy by reducing exposure to manipulative advertising and algorithmic content designed to capture your attention. It preserves your security by limiting the data available to hackers, stalkers, or malicious actors. It maintains your dignity by ensuring that intimate details of your life aren't commodified and sold.
Societal Benefits: Democratic Health and Innovation
Privacy isn't just an individual concern—it's essential for healthy democratic societies. When surveillance systems can track and profile entire populations, they create tools for authoritarian control. History shows us that surveillance infrastructure built for commercial purposes can easily be repurposed for political repression.
Privacy also drives innovation. When individuals control their own data, they can choose to share it with researchers, startups, or organizations they trust, fostering innovation while maintaining consent. The current system concentrates data in the hands of a few large corporations, stifling competition and innovation.
Economic Justice: Breaking Surveillance Capitalism
The surveillance economy creates a system where the wealthy can buy privacy (through premium services and legal protections) while the poor are subjected to maximum surveillance and manipulation. A Personal Digital Shield approach democratizes privacy by making privacy-respecting tools accessible to everyone.
Moreover, when people stop feeding the surveillance economy with their data, it forces companies to develop more ethical business models based on providing genuine value rather than exploiting human attention and behavior.
Building Your Shield: A Practical Implementation Guide
Phase 1: Foundation Building (Week 1-2)
Start with high-impact, low-effort changes:
- Switch to DuckDuckGo for search
- Install uBlock Origin on your browsers
- Replace Chrome with Firefox or Brave
- Sign up for ProtonMail or Tutanota as your primary email
- Change your DNS servers to Quad9 (9.9.9.9) or Cloudflare (1.1.1.1)
Phase 2: Communication Security (Week 3-4)
Secure your communications:
- Install Signal and encourage friends to join
- Set up two-factor authentication on important accounts
- Review and tighten privacy settings on social media
- Consider switching to privacy-focused alternatives like Mastodon
Phase 3: Advanced Protection (Month 2)
Implement more comprehensive solutions:
- Use a VPN service with a no-logs policy
- Switch to privacy-focused AI assistants
- Explore self-hosted solutions for file storage
- Set up encrypted backups of important data
- Configure DNS over HTTPS (DoH) or DNS over TLS (DoT) for encrypted DNS queries
Phase 4: Digital Sovereignty (Ongoing)
For technically inclined users:
- Set up self-hosted email servers
- Deploy personal cloud storage solutions
- Run your own search and social media instances
- Set up Pi-hole or Unbound for local DNS resolution and filtering
- Contribute to privacy-focused open source projects
The Network Effect: Privacy as a Collective Good
One of the most powerful aspects of building Personal Digital Shields is the network effect. When you use Signal, you can only communicate securely with others who also use Signal. When you join Mastodon, you're part of a decentralized network that becomes more valuable as more people join.
This means that building your own shield isn't just about protecting yourself—it's about contributing to a privacy-respecting ecosystem that benefits everyone. Every person who chooses privacy-focused services makes those services more viable and useful for others.
Challenges and Realistic Expectations
Building a Personal Digital Shield isn't without challenges. Privacy-focused services sometimes have fewer features, smaller user bases, or higher costs than their surveillance-based counterparts. Self-hosted solutions require technical knowledge and ongoing maintenance.
However, these trade-offs are becoming smaller as privacy-focused services mature and improve. Many users find that once they adjust to privacy-respecting alternatives, they don't want to go back to surveillance-based services that feel intrusive and manipulative.
The Future of Digital Privacy
The Personal Digital Shield approach represents more than just individual privacy protection—it's a vision of a different kind of digital future. Instead of a few large corporations controlling our digital lives, we can build an ecosystem of diverse, privacy-respecting services that compete on features and user experience rather than data extraction capabilities.
This future isn't guaranteed, but it's achievable if enough people choose to build their own shields. Every search on DuckDuckGo instead of Google, every message sent through Signal instead of WhatsApp, and every email sent through ProtonMail instead of Gmail is a vote for a more privacy-respecting digital world.
Taking the First Step
Building a Personal Digital Shield might seem daunting, but it doesn't require perfection. Start with one or two changes that feel manageable, and gradually expand your shield as you become more comfortable with privacy-focused tools.
Remember that privacy isn't about having something to hide—it's about maintaining your autonomy, dignity, and freedom in an increasingly connected world. Your Personal Digital Shield isn't just protection; it's a statement that your digital life belongs to you, not to the highest bidder in an advertising auction.
The choice is yours: continue feeding the surveillance economy with your most intimate data, or start building a shield that protects not just your privacy, but your freedom to think, explore, and live on your own terms. In a world where your data is power, a Personal Digital Shield is how you keep that power where it belongs—with you.